Esquema com telerruptores ou autómato

bacalhau
Aprendiz
Aprendiz
Mensagens: 156
Registado: 08 abr 2008, 20:35

Re: Esquema com telerruptores ou autómato

Mensagem por bacalhau »

MMM.JPG
(61.07 KiB) Transferido 53 vezes
Olá
Isto dá para o que queres tens de utilizar o pulsador duplo dois contactos NO e mais quatro fios
JÁ COM AS LIGAÇÕES DAS LÂMPADAS
Última edição por bacalhau em 02 mar 2010, 09:04, editado 2 vezes no total.
rainbow
Velha Guarda
Velha Guarda
Mensagens: 1426
Registado: 10 ago 2009, 10:15
Enviou: 16 vezes
Agradecimento recebido: 40 vezes

Re: Esquema com telerruptores ou autómato

Mensagem por rainbow »

Bom dia.

Pedia o favor de o "bacalhau" pôr o anexo mais pequeno.
E quem disse que a minha solução não funciona? Ou mesmo a do "nelmindo".
Isto é automação básica. Faz tudo o que o post inicial requer.
E se quiserem desligar lâmpada a lâmpada, basta acrescentar mais um botão em cada uma.
E esqueçam telerruptores. Não se consegue ter "corte geral" com telerruptores, por é um dispositivo biestável. Quando carregarem no botão para desligar, o contacto vai permanecer desligado. Sempre.
Acho é que há muita gente aqui no fórum a falar do que não sabe, ou pura e simplesmente a dizer mal.
bacalhau
Aprendiz
Aprendiz
Mensagens: 156
Registado: 08 abr 2008, 20:35

Re: Esquema com telerruptores ou autómato

Mensagem por bacalhau »

rainbow Escreveu:Bom dia.

Pedia o favor de o "bacalhau" pôr o anexo mais pequeno.
E quem disse que a minha solução não funciona? Ou mesmo a do "nelmindo".
Isto é automação básica. Faz tudo o que o post inicial requer.
E se quiserem desligar lâmpada a lâmpada, basta acrescentar mais um botão em cada uma.
E esqueçam telerruptores. Não se consegue ter "corte geral" com telerruptores, por é um dispositivo biestável. Quando carregarem no botão para desligar, o contacto vai permanecer desligado. Sempre.
Acho é que há muita gente aqui no fórum a falar do que não sabe, ou pura e simplesmente a dizer mal.

Olá,
Logo meto a imagem mais pequena.
este esquema trabalha lindamente com telerruptores o botão de chamada de cada telerru. deve ser duplo , e tem corte geral que é S1 .
rainbow
Velha Guarda
Velha Guarda
Mensagens: 1426
Registado: 10 ago 2009, 10:15
Enviou: 16 vezes
Agradecimento recebido: 40 vezes

Re: Esquema com telerruptores ou autómato

Mensagem por rainbow »

bacalhau Escreveu:
rainbow Escreveu:Bom dia.

Pedia o favor de o "bacalhau" pôr o anexo mais pequeno.
E quem disse que a minha solução não funciona? Ou mesmo a do "nelmindo".
Isto é automação básica. Faz tudo o que o post inicial requer.
E se quiserem desligar lâmpada a lâmpada, basta acrescentar mais um botão em cada uma.
E esqueçam telerruptores. Não se consegue ter "corte geral" com telerruptores, por é um dispositivo biestável. Quando carregarem no botão para desligar, o contacto vai permanecer desligado. Sempre.
Acho é que há muita gente aqui no fórum a falar do que não sabe, ou pura e simplesmente a dizer mal.

Olá,
Logo meto a imagem mais pequena.
este esquema trabalha lindamente com telerruptores o botão de chamada de cada telerru. deve ser duplo , e tem corte geral que é S1 .
Boa tarde.
Então pedia-te um favor. Explica-me lá o funcionamento do teu esquema.
bacalhau
Aprendiz
Aprendiz
Mensagens: 156
Registado: 08 abr 2008, 20:35

Re: Esquema com telerruptores ou autómato

Mensagem por bacalhau »

rainbow Escreveu:
bacalhau Escreveu:
rainbow Escreveu:Bom dia.

Pedia o favor de o "bacalhau" pôr o anexo mais pequeno.
E quem disse que a minha solução não funciona? Ou mesmo a do "nelmindo".
Isto é automação básica. Faz tudo o que o post inicial requer.
E se quiserem desligar lâmpada a lâmpada, basta acrescentar mais um botão em cada uma.
E esqueçam telerruptores. Não se consegue ter "corte geral" com telerruptores, por é um dispositivo biestável. Quando carregarem no botão para desligar, o contacto vai permanecer desligado. Sempre.
Acho é que há muita gente aqui no fórum a falar do que não sabe, ou pura e simplesmente a dizer mal.

Olá,
Logo meto a imagem mais pequena.
este esquema trabalha lindamente com telerruptores o botão de chamada de cada telerru. deve ser duplo , e tem corte geral que é S1 .
Boa tarde.
Então pedia-te um favor. Explica-me lá o funcionamento do teu esquema.
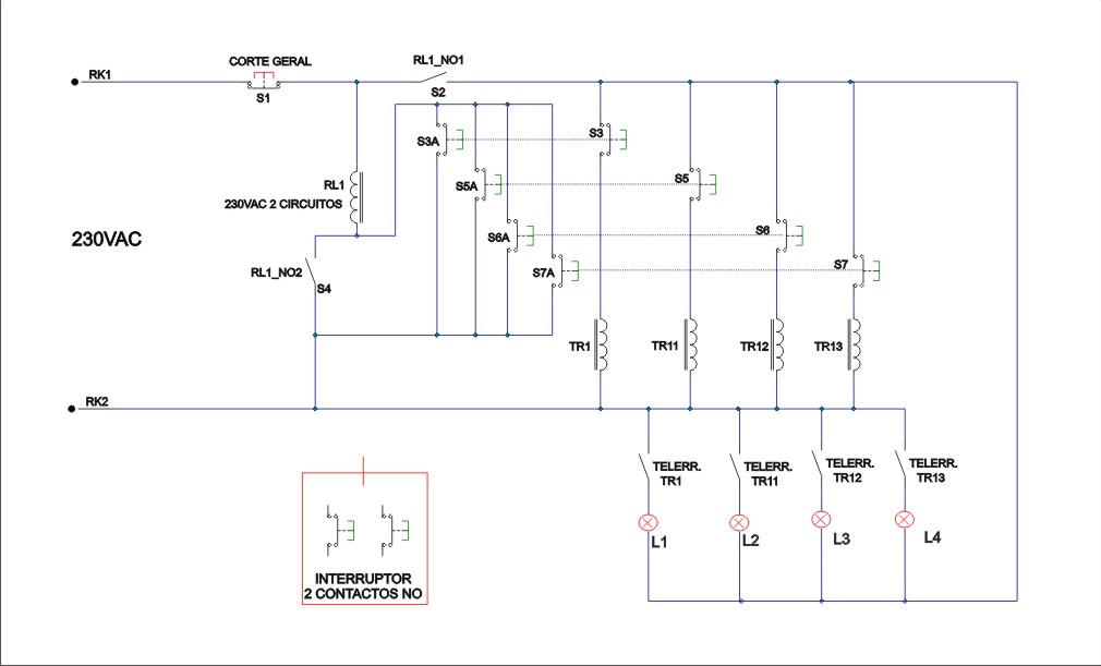
Muito simples,
4 Telerruptores com quatro interruptores de pressão duplos de dois circuitos normais abertos
Quando pressionas um dos 4 interruptores rearma o relé de geral que dá ordem de alimentação através do seu contacto RL1_NO
a qualquer estado dos telerruptores e outro interruptor o estado do telerruptor ligado ou desligado
O relé fica rearmado através do contacto RL2_NO
Isto acontece com qualquer um dos quatro interruptores
Para corte geral :
Quando pressionares o S1 interruptor de corte geral que é NC , desarma o relé e o contacto RL1_NO fica aberto
e todas as lâmpadas ficam apagadas independentemente do estado dos telerruptores.

Vais ver que funciona e funciona muito bem.....
bacalhau
Aprendiz
Aprendiz
Mensagens: 156
Registado: 08 abr 2008, 20:35

Re: Esquema com telerruptores ou autómato

Mensagem por bacalhau »

rainbow Escreveu:Bom dia.

Pedia o favor de o "bacalhau" pôr o anexo mais pequeno.
E quem disse que a minha solução não funciona? Ou mesmo a do "nelmindo".
Isto é automação básica. Faz tudo o que o post inicial requer.
E se quiserem desligar lâmpada a lâmpada, basta acrescentar mais um botão em cada uma.
E esqueçam telerruptores. Não se consegue ter "corte geral" com telerruptores, por é um dispositivo biestável. Quando carregarem no botão para desligar, o contacto vai permanecer desligado. Sempre.
Acho é que há muita gente aqui no fórum a falar do que não sabe, ou pura e simplesmente a dizer mal.
Acho é que há muita gente aqui no fórum a falar do que não sabe

Todos sabemos qualquer coisa ..uns mais outros.. menos....
Um abraço
Avatar do Utilizador
nelmindo
Team Apoio
Team Apoio
Mensagens: 5463
Registado: 14 abr 2008, 10:52
Localização: PORTO
Enviou: 23 vezes
Agradecimento recebido: 204 vezes

Re: Esquema com telerruptores ou autómato

Mensagem por nelmindo »

O circuito proposto pelo bacalhau funciona, mas tem um "bug".
Quando pressiona S2, TR1 muda o estado do contacto TR1, lâmpada L1 liga. Ao pressionar S1 do corte geral, a lâmapda apaga. Para acender de novo a lâmpada L1, vai ser preciso pressionar duas vezes S2, porque a primeira, por mais rápido que sejamos, não vamos ser mais rápidos do que os contactos RL1_NO2 e RL1_NO1, visto que vão fornecer energia ao TR1 para mudar de estado, que antes estava ligado (por ser telerruptor), e vai passar a desligado. É preciso pressionar outra vez, para ligar a lâmpada respectiva.
bacalhau Escreveu:
MMM.JPG
Olá
Isto dá para o que queres tens de utilizar o pulsador duplo dois contactos NO e mais quatro fios
JÁ COM AS LIGAÇÕES DAS LÂMPADAS
bacalhau
Aprendiz
Aprendiz
Mensagens: 156
Registado: 08 abr 2008, 20:35

Re: Esquema com telerruptores ou autómato

Mensagem por bacalhau »

nelmindo Escreveu:O circuito proposto pelo bacalhau funciona, mas tem um "bug".
Quando pressiona S2, TR1 muda o estado do contacto TR1, lâmpada L1 liga. Ao pressionar S1 do corte geral, a lâmapda apaga. Para acender de novo a lâmpada L1, vai ser preciso pressionar duas vezes S2, porque a primeira, por mais rápido que sejamos, não vamos ser mais rápidos do que os contactos RL1_NO2 e RL1_NO1, visto que vão fornecer energia ao TR1 para mudar de estado, que antes estava ligado (por ser telerruptor), e vai passar a desligado. É preciso pressionar outra vez, para ligar a lâmpada respectiva.
bacalhau Escreveu:
MMM.JPG
Olá
Isto dá para o que queres tens de utilizar o pulsador duplo dois contactos NO e mais quatro fios
JÁ COM AS LIGAÇÕES DAS LÂMPADAS
Experimenta e vais ver é só ficares a pressionar o interruptor de chamada mais uns segundos ...claro que depende do estado do telerruptor no momento
poderá ser necessário carregares de novo para colocares o telerru. no estado ligado.
Avatar do Utilizador
nelmindo
Team Apoio
Team Apoio
Mensagens: 5463
Registado: 14 abr 2008, 10:52
Localização: PORTO
Enviou: 23 vezes
Agradecimento recebido: 204 vezes

Re: Esquema com telerruptores ou autómato

Mensagem por nelmindo »

E é desse "problema" que estou a falar, de ser obrigado a pressionar duas vezes, caso o estado anterior seja ligado, dos contactos dos telerruptores.
Funciona, mas não é prático.
rainbow
Velha Guarda
Velha Guarda
Mensagens: 1426
Registado: 10 ago 2009, 10:15
Enviou: 16 vezes
Agradecimento recebido: 40 vezes

Re: Esquema com telerruptores ou autómato

Mensagem por rainbow »

Bom dia.

Pressionando S3, dá sinal ao TR1 e liga a lâmpada 1 (assumindo que todos os telerruptores estavam no estado "desligado").
Pressionando S1 vai desligar todas as lâmpadas. E repare-se, que quando se pressiona S1, a intenção é que as lâmpadas fiquem desligadas.
Pressionando S5, supostamente deveria ligar a lâmpada 2. E apenas esta.
No entanto, o telerruptor TR1 não recebeu novo sinal, o que significa que manteve o seu estado (ligado). O que significa, que na acção anterior, ou seja ao pressionar S5, e quando era suposto ligar apenas a lâmpada 2, vai-se ligar também a lâmpada 1.
Mais uma vez, esqueçam os telerruptores, isto não funciona, para este tipo de comando tem de se usar relés, e há muita gente a falar do que não sabe.
O meu esquema funciona (e inclusivé permite desligar lâmpadas individualmente, bastando para isso acrescentar mais um botão em cada circuito individual).
ohmico
Técnico Dedicado
Técnico Dedicado
Mensagens: 1922
Registado: 22 fev 2008, 14:44
Enviou: 18 vezes
Agradecimento recebido: 82 vezes

Re: Esquema com telerruptores ou autómato

Mensagem por ohmico »

Boas,

vejam lá se este autómato serve:
Lâmp Telerruptor.jpg
Lâmp Telerruptor.jpg (41.73 KiB) Visto 1731 vezes
ohmico
bacalhau
Aprendiz
Aprendiz
Mensagens: 156
Registado: 08 abr 2008, 20:35

Re: Esquema com telerruptores ou autómato

Mensagem por bacalhau »

rainbow Escreveu:Bom dia.

Se bem percebi, podes fazer com relés (ou contactores, dependendo da potência a comandar), substituindo os telerruptores.
Anexo esquema.
O botão S0 desliga todas as lâmpadas, e os S1, S2, S3 e S4 comandam cada uma individualmente. K1, K2, K3, e K4 são os relés (com contactos auxiliares, que se podem ver no esquema). H1, H2, H3 e H4 são as lâmpadas.
esquema 2.JPG
Diz-me com o teu circuito como ligas e desligas uma lâmapada individualmente sem ter um interruptor NC entre cada bobine dos relés.....?
com este esquema ligas uma vez a lâmpada e tem de desligar no geral para a desligar.....
claro que podes fazer com relés e com muito mais coisas a mensagem começou Esquema com telerruptores ou autómato

Devias ser mais meigo.........e há muita gente a falar do que não sabe
Um abraço
Bacalhau (da NORUEGA)
rainbow
Velha Guarda
Velha Guarda
Mensagens: 1426
Registado: 10 ago 2009, 10:15
Enviou: 16 vezes
Agradecimento recebido: 40 vezes

Re: Esquema com telerruptores ou autómato

Mensagem por rainbow »

Bom dia.
bacalhau Escreveu: Diz-me com o teu circuito como ligas e desligas uma lâmapada individualmente sem ter um interruptor NC entre cada bobine dos relés.....?
com este esquema ligas uma vez a lâmpada e tem de desligar no geral para a desligar.....
rainbow Escreveu: O meu esquema funciona (e inclusivé permite desligar lâmpadas individualmente, bastando para isso acrescentar mais um botão em cada circuito individual).
bacalhau Escreveu: a mensagem começou Esquema com telerruptores ou autómato
xtemas Escreveu:Tenho 4 lâmpadas que acendem individualmente com telerruptores e necessitava de um esquema para fazer um corte geral ás 4 lâmpadas, mas sem ligar novamente o corte geral, pudesse acender individualmente as 4 lâmpadas com o telerruptor ou outro equipamento.
bacalhau Escreveu:........e há muita gente a falar do que não sabe
Há mesmo. Se ainda não percebeste, eu digo mais uma vez... O TEU ESQUEMA NÃO FUNCIONA.
Duzia12
Oficial
Oficial
Mensagens: 5316
Registado: 27 fev 2008, 20:53
Localização: Barcelos
Enviou: 3 vezes
Agradecimento recebido: 17 vezes

Re: Esquema com telerruptores ou autómato

Mensagem por Duzia12 »

Não funciona o dele nem outro qualquer não há solução
ohmico
Técnico Dedicado
Técnico Dedicado
Mensagens: 1922
Registado: 22 fev 2008, 14:44
Enviou: 18 vezes
Agradecimento recebido: 82 vezes

Re: Esquema com telerruptores ou autómato

Mensagem por ohmico »

ohmico Escreveu:Boas,

vejam lá se este autómato serve:
Lâmp Telerruptor.jpg
ohmico

Está aqui um que funciona e para a quantidade de lâmpadas que pretenderem.

Este eu ofereço extra-concurso...

É uma chatice quando isto vai um pouco além da construção civil... começam logo os ataques pessoais.

ohmico
Responder

Voltar para “Esquemas Elétricos”