Bom dia, desculpe só agora vi, a meu ver as proteções ficam na alimentação do circuito que deve ter um Disjuntor e um Interruptor diferencial.
Cumprimentos,
Hugo Pereira
A pesquisa encontrou 25 resultados
- 09 set 2022, 12:34
- Fórum: Proteção Elétrica
- Tópico: [AJUDA] Ligação bomba/botoeira manual
- Respostas: 23
- Visualizações: 15417
- 14 fev 2022, 14:42
- Fórum: Proteção Elétrica
- Tópico: [AJUDA] Ligação bomba/botoeira manual
- Respostas: 23
- Visualizações: 15417
Re: [AJUDA] Ligação bomba/botoeira manual
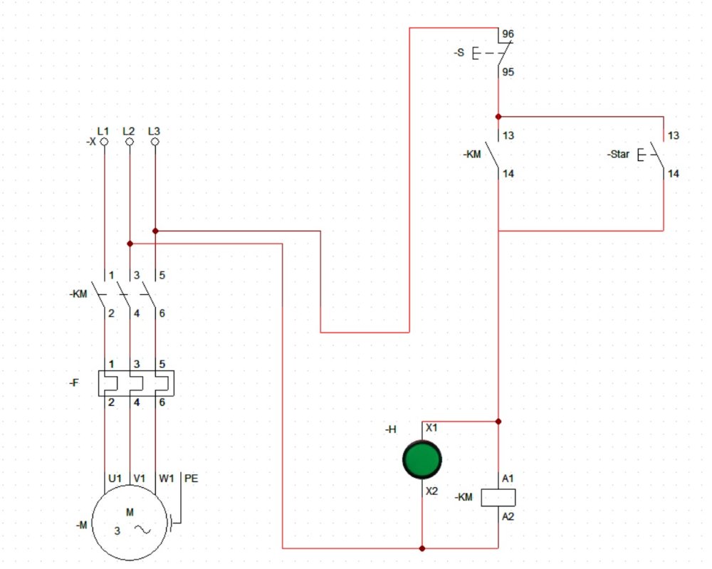
Em Portugal fica assim motor trifásico sem necessidade de neutro.
- 14 fev 2022, 14:16
- Fórum: Eletricidade Residencial
- Tópico: Alteração de fio 4mm para 6 ou 10mm
- Respostas: 2
- Visualizações: 613
Re: Alteração de fio 4mm para 6 ou 10mm
Boa Tarde, para mim o ideal é pedir à E(n)-Redes uma selagem/desselagem e quando o técnico for lá o seu eletricista fazer a alteração.
- 08 mar 2019, 23:01
- Fórum: Dúvidas
- Tópico: Como prever chegada de rede a edifício com 2 fogos residenciais independentes?
- Respostas: 10
- Visualizações: 3854
Re: Como prever chegada de rede a edifício com 2 fogos residenciais independentes?
Se não têm serviços comuns e quer 2 contadores de energia terá que ser com um caixa 2xP100, mesmo ramal e divide para dois. Parece-me ser a solução ideal.
- 19 dez 2017, 11:04
- Fórum: Esquemas Elétricos
- Tópico: Ligar berbequim a bateria directamente ao transformador
- Respostas: 3
- Visualizações: 2458
Re: Ligar berbequim a bateria directamente ao transformador
Obrigado. Quando fiz a pesquisa não encontrei.
- 18 dez 2017, 20:32
- Fórum: Esquemas Elétricos
- Tópico: Ligar berbequim a bateria directamente ao transformador
- Respostas: 3
- Visualizações: 2458
Ligar berbequim a bateria directamente ao transformador
Boa noite,
Desde já agradeço o vosso apoio.
O meu problema é que tenho um berbequim de percussão sem fio com baterias de 28 V/CC 3.0 Ah, mas como já está velho a bateria está morta.
:idea: Gostava de ligar directamente o berbequim a um transformador :?: :?: , só que não sei que características ...
Desde já agradeço o vosso apoio.
O meu problema é que tenho um berbequim de percussão sem fio com baterias de 28 V/CC 3.0 Ah, mas como já está velho a bateria está morta.
:idea: Gostava de ligar directamente o berbequim a um transformador :?: :?: , só que não sei que características ...
- 19 mar 2010, 08:28
- Fórum: Discussão Eletricidade
- Tópico: Interuptores e Tomadas
- Respostas: 7
- Visualizações: 2750
Re: Interuptores e Tomadas
Façam publicidade do nacional. A EFAPEL, na minha opinião, está com mecanismos de qualidade, e têm muitas cores ao dispor. E ainda mais barato que Legrand.
- 24 fev 2010, 23:13
- Fórum: ITED / ITUR
- Tópico: Renovação para projecto ITED
- Respostas: 3
- Visualizações: 1561
Renovação para projecto ITED
Boa noite,
Hoje reparei que o meu certificado técnico ITED de projecto e instalador tenha caducado, telefone para a ANACOM e qual não é o meu espanto quando sou informado que não podia renovar o certificado de projectista :?: . Depois de me informar (só agora???) sei que ANACOM não retira o ...
Hoje reparei que o meu certificado técnico ITED de projecto e instalador tenha caducado, telefone para a ANACOM e qual não é o meu espanto quando sou informado que não podia renovar o certificado de projectista :?: . Depois de me informar (só agora???) sei que ANACOM não retira o ...
- 19 fev 2010, 18:31
- Fórum: Discussão Eletricidade
- Tópico: tenho 5 e queria 15 amperes
- Respostas: 16
- Visualizações: 10914
Re: tenho 5 e queria 15 amperes
Como garagem podes pedir o que quizeres, funcina igual a uma habitação por exemplo. Só é necessario cumprir o regulamento (CERTIEL, projecto, etc...) e fazer o pedido a EDP.
- 14 fev 2010, 12:10
- Fórum: Discussão Eletricidade
- Tópico: tenho 5 e queria 15 amperes
- Respostas: 16
- Visualizações: 10914
Re: tenho 5 e queria 15 amperes
Projecto!!!
Eu ao perguntar pelo projecto, estava a referir-me a um prédio por exemplo.
Se a garagem pertencer a um prédio onde houve projecto, agora para alterar não sei se não será necessário alterar primeiro o projecto, visto que foi feito inicialmente para um determinado grupo de potências.
Eu ao perguntar pelo projecto, estava a referir-me a um prédio por exemplo.
Se a garagem pertencer a um prédio onde houve projecto, agora para alterar não sei se não será necessário alterar primeiro o projecto, visto que foi feito inicialmente para um determinado grupo de potências.
- 13 fev 2010, 18:39
- Fórum: Discussão Eletricidade
- Tópico: tenho 5 e queria 15 amperes
- Respostas: 16
- Visualizações: 10914
Re: tenho 5 e queria 15 amperes
Já agora, ajudem-me.
E o projecto (se existir), também não tem de ser alterado????
E o projecto (se existir), também não tem de ser alterado????
- 07 fev 2010, 18:57
- Fórum: Tutoriais
- Tópico: cuidados a ter com a electricidade
- Respostas: 2
- Visualizações: 1619
cuidados a ter com a electricidade
Boa tarde,
Acho que nunca é de mais relembrar algumas coisas básicas.

Acho que nunca é de mais relembrar algumas coisas básicas.
- 02 fev 2010, 19:24
- Fórum: Discussão Eletricidade
- Tópico: Tomadas
- Respostas: 17
- Visualizações: 6679
Re: Tomadas
Desculpem, não resisti.
Viva a CERTIEL.
Eu sei que está em discussão noutro lado, mas como irá ser se acabar a CERTIEL.
Desculpem mais uma vez, mas foi mais forte.
Viva a CERTIEL.
Eu sei que está em discussão noutro lado, mas como irá ser se acabar a CERTIEL.
Desculpem mais uma vez, mas foi mais forte.
- 25 jan 2010, 19:06
- Fórum: Apresentações Membros
- Tópico: Apresentação de Pyxisnauticus
- Respostas: 4
- Visualizações: 1436
Re: Apresentação de Pyxisnauticus
Bem vindo,
Espero que gostes, e possamos trocar muitas informações.
Espero que gostes, e possamos trocar muitas informações.
- 24 jan 2010, 21:13
- Fórum: Discussão Eletricidade
- Tópico: comutador de lustre duplo
- Respostas: 17
- Visualizações: 14435
Re: comutador de lustre duplo
Pois,
Então temos Uma Fase, 2 fios para a comutação e outro que é a volta para a lâmpada da rua, Os 2 fios da comutação vao ligar ao outro comutador que depois sai um outro fio (mas na outra caixa) que vai par a lâmpada do corredor.
Então temos Uma Fase, 2 fios para a comutação e outro que é a volta para a lâmpada da rua, Os 2 fios da comutação vao ligar ao outro comutador que depois sai um outro fio (mas na outra caixa) que vai par a lâmpada do corredor.